User Tools

Site Tools


Sidebar

Translations of this page:

Contacts Us

  • Contact Us

en:stb_webkit:faq:ir_receiver_external

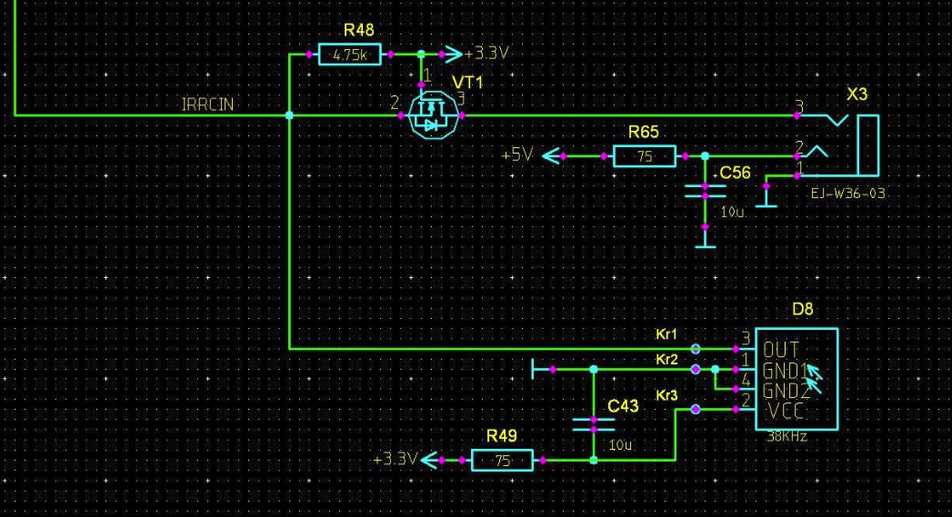
The pin connector is shown in the picture:

ir_port.jpg

  • tip - power +5V;
  • ring - signal;
  • base - ground;
  • Connector - 2.5 mm stereo jack.

As a photodetector you can use any integrated receiver for 38KHz with 5V power supply.

For example:

TSOP31438 http://www.vishay.com/docs/82492/tsop312.pdf

TSOP58438 http://www.vishay.com/docs/82461/tsop582.pdf

With high probability the receiver can be the same as computer TV tuner - they quite often have the same type of connector and pinout.

It is recommended to install capacitor 1-10mcF near receiver for improving power supplies immunity.

en/stb_webkit/faq/ir_receiver_external.txt · Last modified: 2019/05/17 11:23 (external edit)